UPS Profitability: Regression Analysis



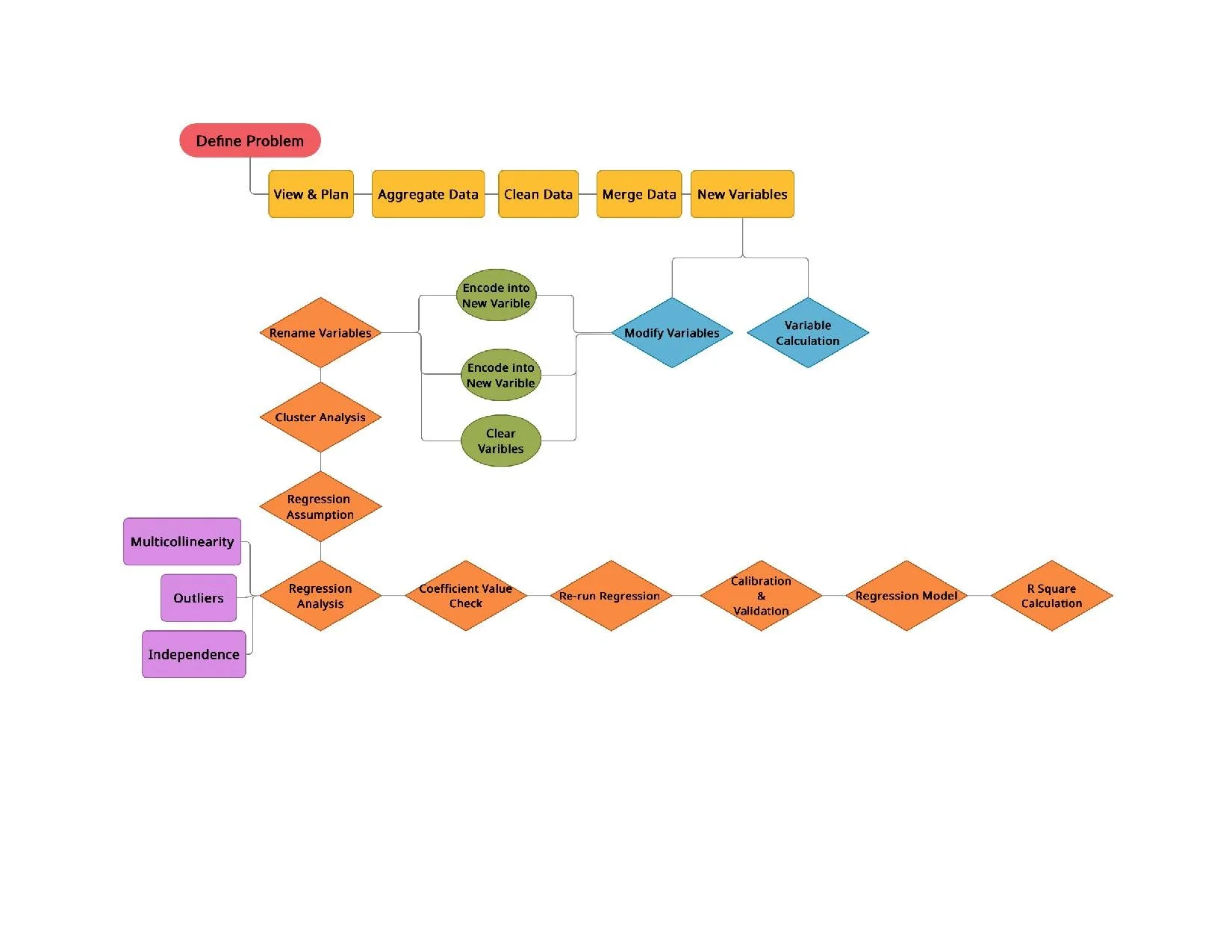
This study aims to predict a model for consumer behavior in order to assist management at UPS to make decisions that maximize profits. The analysis uses a regression model to explain the variability of the independent variable (profit) by means of multiple independent or control variables. In order to explain what factors influence profitability, the study focuses on analyzing the correlation that exists between profit and factors like frequency, recency, the status of the customer (business owner vs. non - business owner), and what type of UPS service the customer used last. After this analysis, the management at UPS will be able to better forecast profit and earnings, as well as understand the relationships that customers’ orders, status, and services used have with company profitability. 



Previous
Previous

International Fiesta

Next
Next

SQL_Hospital